FŐOLDAL
RÓLUNK
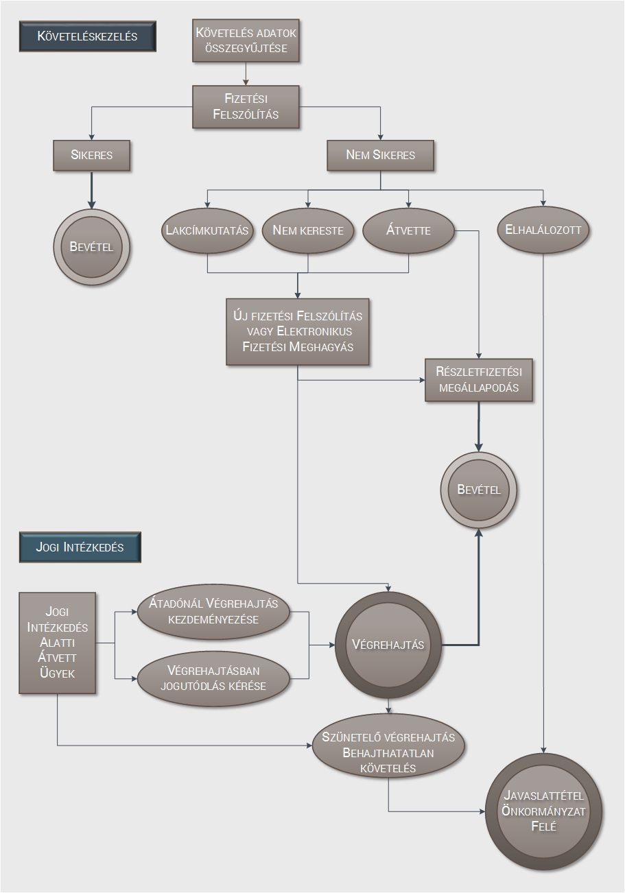
KÖVETELÉSKEZELÉS FOLYAMATA
ADATVÉDELEM
IRATTÁR
KAPCSOLAT
KÉRDÉSE VAN?
Keressen minket és segítünk!
+36 30 790 51 94
INFO@PKKE.HU